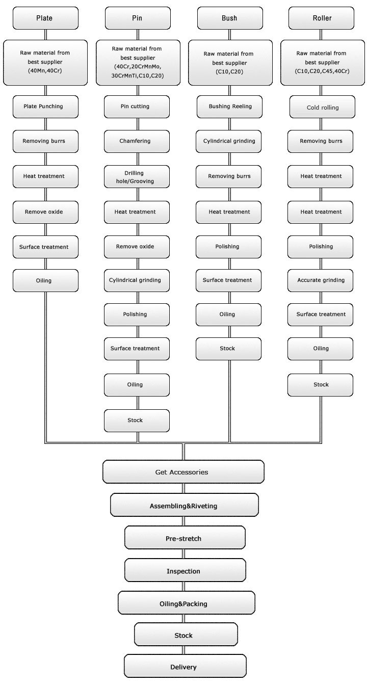
✧ Proceso de producción:
El diagrama esquemático detalla el proceso de producción de la cadena.
Diagrama del proceso de producción de la cadena: